|
MetroCollect
2.3.4
|
#include <memory>#include <vector>

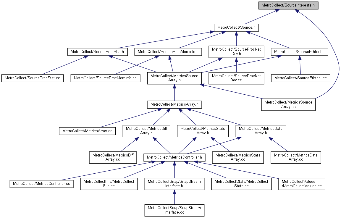
Go to the source code of this file.
Classes | |
| struct | MetroCollect::MetricsSource::Interests |
| Boolean array to keep track of which fields a source has to fetch metrics for. More... | |
Namespaces | |
| MetroCollect::MetricsSource | |
| Namespace for sources of metrics objects and operations. | |
Typedefs | |
| using | MetroCollect::MetricsSource::SourceInterests = std::shared_ptr< std::vector< MetricsSource::Interests > > |
| Type used to store and share interests of multiple sources. More... | |
Functions | |
| SourceInterests | MetroCollect::MetricsSource::makeSourceInterests (bool value=false) |
| Construct a new shared pointer to a SourceInterests object. More... | |