|
MetroCollect
2.3.4
|
#include <array>#include <cctype>#include <fstream>#include <string>#include <string_view>#include <vector>

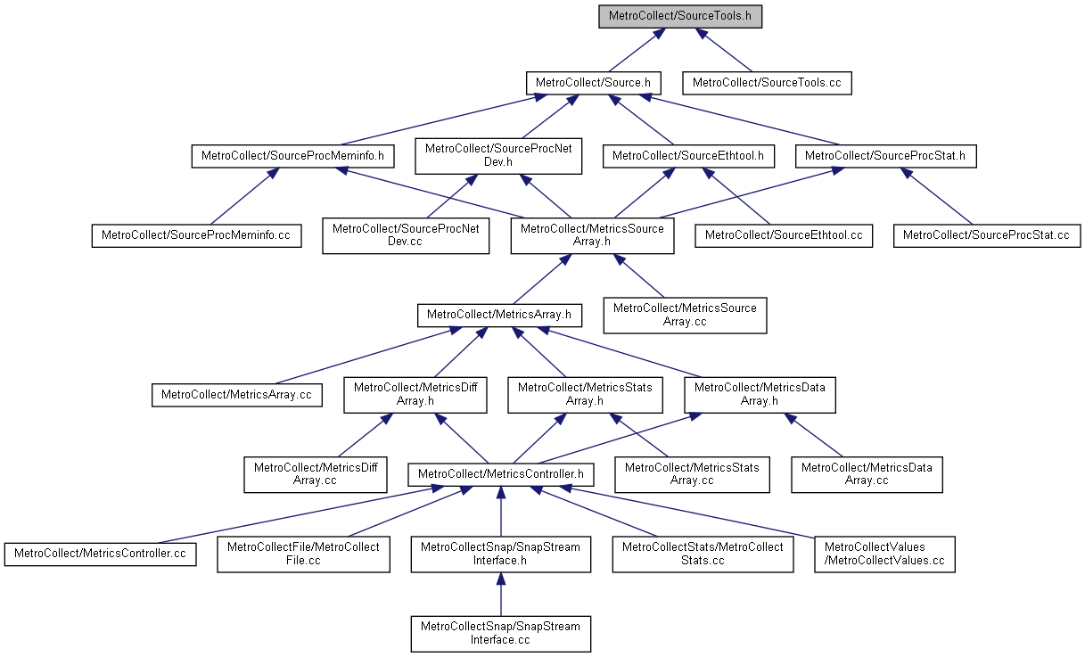
Go to the source code of this file.
Classes | |
| struct | MetroCollect::MetricsSource::KeyUnit |
| Stuct to associate a field name containing a certain key with a unit. More... | |
Namespaces | |
| MetroCollect::MetricsSource | |
| Namespace for sources of metrics objects and operations. | |
Functions | |
| uint64_t | MetroCollect::MetricsSource::parseUint (const char *&buffer) noexcept |
| Fast and unsafe unsigned integer parser. More... | |
| bool | MetroCollect::MetricsSource::resetFile (std::ifstream &file, std::vector< char > &buffer, const std::string_view &path) |
| Attempts to open a file and set buffer size accordingly. More... | |
| bool | MetroCollect::MetricsSource::readFile (std::ifstream &file, std::vector< char > &buffer, const std::string_view &path) |
| Attempts to read file into buffer. More... | |
| template<size_t N> | |
| std::string | MetroCollect::MetricsSource::findUnit (const std::string &name, const std::array< KeyUnit, N > &keyUnitAssociation, const std::string_view &defaultUnit) |
| Tries to associate a field name with a unit, falling back on the default unit if none matches. More... | |
| int | MetroCollect::MetricsSource::alphanumCompare (const char *l, const char *r) |
| Alphanumeric string comparison. More... | |