|
MetroCollect
2.3.4
|
Class to fetch metrics from the kernel and store them. More...
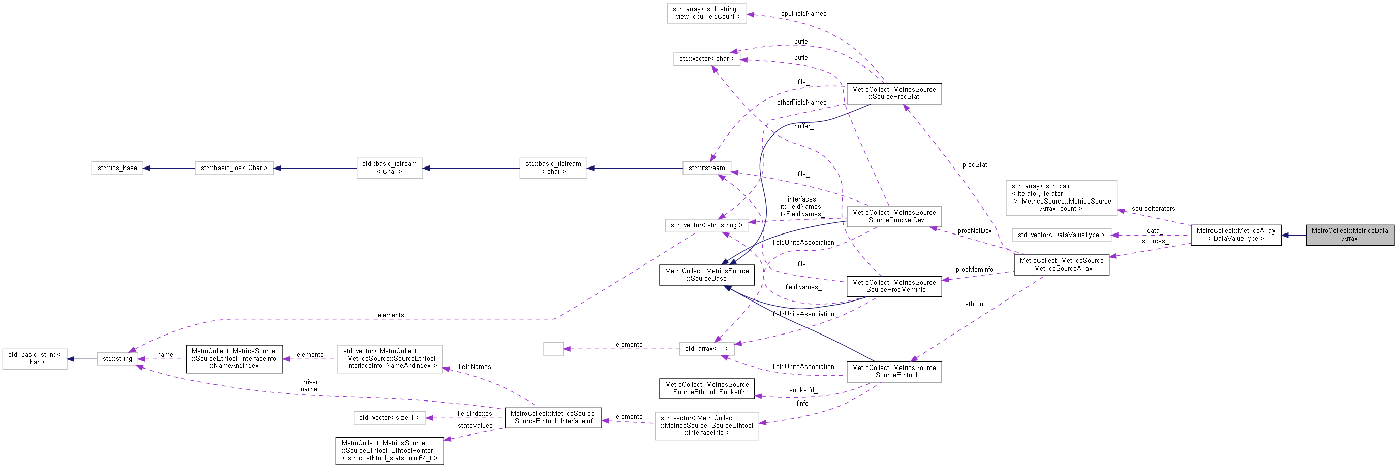
#include <MetricsDataArray.h>


Public Member Functions | |
| MetricsDataArray () noexcept | |
| Construct a new Metrics Data Array object. More... | |
| MetricsDataArray (MetricsSource::SourceInterests sourceInterests) noexcept | |
| Construct a new Metrics Data Array object. More... | |
| void | updateData () |
| Fetch new metric values from each source. More... | |
Public Member Functions inherited from MetroCollect::MetricsArray< DataValueType > | |
| MetricsArray () noexcept | |
| Construct a new Metrics Array object. More... | |
| MetricsArray (MetricsSource::SourceInterests sourceInterests) noexcept | |
| Construct a new Metrics Array object. More... | |
| MetricsArray (const MetricsArray &other) noexcept | |
| Copy constructor. More... | |
| MetricsArray & | operator= (const MetricsArray &other) noexcept |
| Assignment operator. More... | |
| MetricsSource::SourceInterests | sourceInterests () const noexcept |
| Returns the source interests. More... | |
| void | setSourcesInterests (MetricsSource::SourceInterests sourceInterests) noexcept |
| Set the source interests. More... | |
| const std::chrono::system_clock::time_point & | timestamp () const noexcept |
| Returns the timestamp of stored metrics. More... | |
| size_t | fieldCount () const noexcept |
| Returns the total number of available metrics. More... | |
| const std::vector< size_t > | indexesOfFieldName (const MetricsSource::FieldName &fieldName, bool setInterest=true) const noexcept |
| Finds indexes of a field from its name across sources. More... | |
| const MetricsSource::FieldInfo | fieldInfoAtIndex (size_t index) const noexcept |
| Get details about a specific metric field. More... | |
| const std::vector< MetricsSource::FieldInfo > | allFieldsInfo () const noexcept |
| Get details about all fields. More... | |
| size_t | size () const noexcept |
| Returns the size of the underlying array. More... | |
| DataValueType & | at (size_t index) |
| Access specified element. More... | |
| const DataValueType & | at (size_t index) const |
| Access specified element. More... | |
| DataValueType & | operator[] (size_t index) |
| Access specified element. More... | |
| const DataValueType & | operator[] (size_t index) const |
| Access specified element. More... | |
| std::pair< Iterator, Iterator > | metricsSliceForSource (size_t sourceIndex) |
| Returns the iterator pair associated with a source. More... | |
| Iterator | begin () noexcept |
| Returns an iterator to the first element of the container. More... | |
| const ConstIterator | begin () const noexcept |
| Returns an iterator to the first element of the container. More... | |
| Iterator | end () noexcept |
| Returns an iterator to the element following the last element of the container. More... | |
| const ConstIterator | end () const noexcept |
| Returns an iterator to the element following the last element of the container. More... | |
Additional Inherited Members | |
Public Types inherited from MetroCollect::MetricsArray< DataValueType > | |
| using | ValueType = DataValueType |
| Type of stored metrics on the container. More... | |
| using | Iterator = typename std::vector< DataValueType >::iterator |
| Iterator type. More... | |
| using | ConstIterator = typename std::vector< DataValueType >::const_iterator |
| Const iterator type. More... | |
Protected Member Functions inherited from MetroCollect::MetricsArray< DataValueType > | |
| void | setSize () noexcept |
| Resize the underlying container to fit the total number of metrics. More... | |
| void | setIterators () noexcept |
| Update internal iterators pairs. More... | |
Protected Attributes inherited from MetroCollect::MetricsArray< DataValueType > | |
| MetricsSource::SourceInterests | sourceInterests_ |
| Boolean arrays to store source interests. More... | |
| std::chrono::system_clock::time_point | timestamp_ |
| Time at which metrics were collected. More... | |
| std::vector< DataValueType > | data_ |
| Underlying data storage. More... | |
| MetricsSource::MetricsSourceArray | sources_ |
| Array of sources to fetch data from. More... | |
| std::array< std::pair< Iterator, Iterator >, MetricsSource::MetricsSourceArray::count > | sourceIterators_ |
| Iterators pairs associating metrics to a source. More... | |
| friend | MetricsDiffArray |
| To allow internal access by subclass. More... | |
Class to fetch metrics from the kernel and store them.
Definition at line 30 of file MetricsDataArray.h.
|
noexcept |
Construct a new Metrics Data Array object.
Definition at line 25 of file MetricsDataArray.cc.
|
explicitnoexcept |
Construct a new Metrics Data Array object.
| sourceInterests | boolean arrays to store source interests |
Definition at line 27 of file MetricsDataArray.cc.
| void MetroCollect::MetricsDataArray::updateData | ( | ) |
Fetch new metric values from each source.
Metric values are stored directly into the underlying array
Definition at line 30 of file MetricsDataArray.cc.
