|
MetroCollect
2.3.4
|
#include <cstdint>#include <vector>

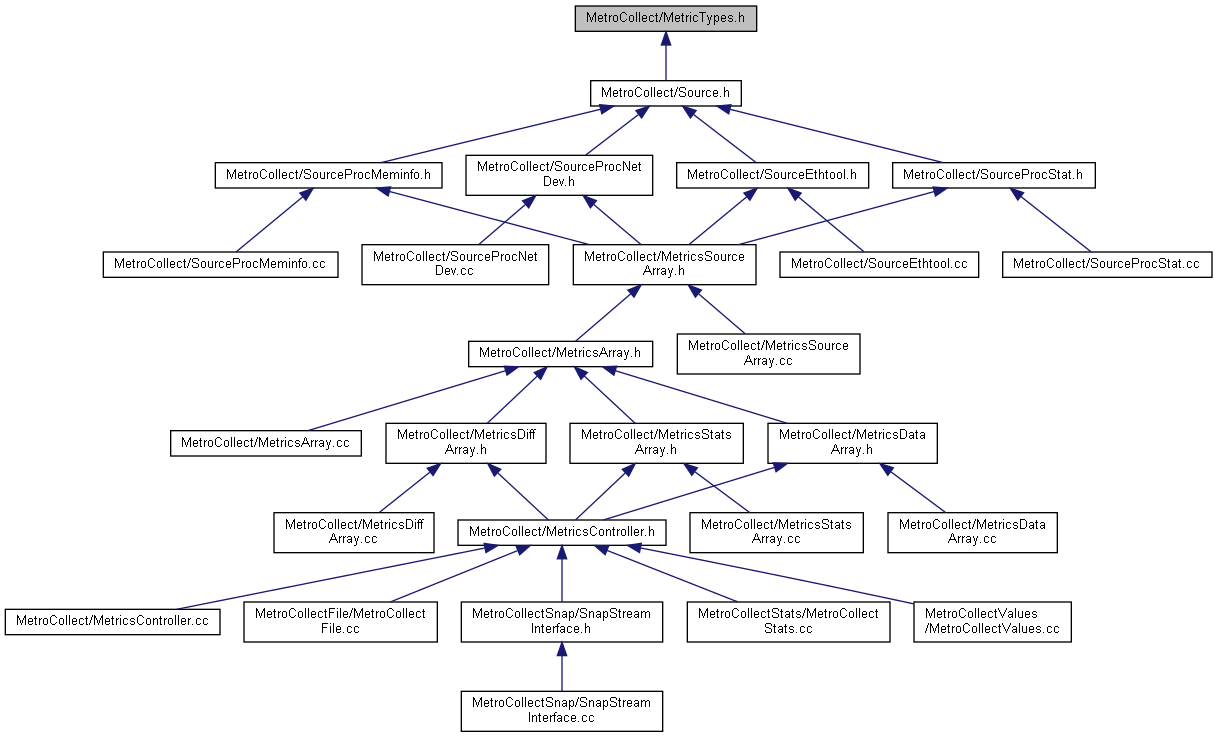
Go to the source code of this file.
Namespaces | |
| MetroCollect | |
| MetroCollect::MetricsSource | |
| Namespace for sources of metrics objects and operations. | |
| MetroCollect::MetricsSource::DataArray | |
| Namespace holding MetricsDataArray iterator types for metric sources. | |
| MetroCollect::MetricsSource::DiffArray | |
| Namespace holding MetricsDiffArray iterator types for metric sources. | |
Typedefs | |
| using | MetroCollect::DataValueType = int64_t |
| Type of fetched raw metrics. More... | |
| using | MetroCollect::DiffValueType = double |
| Type of metric variation. More... | |
| using | MetroCollect::MetricsSource::DataArray::Iterator = std::vector< DataValueType >::iterator |
| Iterator type of MetricsDataArray. More... | |
| using | MetroCollect::MetricsSource::DataArray::ConstIterator = std::vector< DataValueType >::const_iterator |
| Const iterator type of MetricsDataArray. More... | |
| using | MetroCollect::MetricsSource::DiffArray::Iterator = std::vector< DiffValueType >::iterator |
| Iterator type of MetricsDiffArray. More... | |
| using | MetroCollect::MetricsSource::DiffArray::ConstIterator = std::vector< DiffValueType >::const_iterator |
| Const iterator type of MetricsDiffArray. More... | |