MetroCollect  2.3.4
SnapStreamInterface.h File Reference
#include <functional>
#include <array>
#include <chrono>
#include <map>
#include <string>
#include <string_view>
#include <vector>
#include <MetroCollect/MetricsController.h>
#include <snap/plugin.h>
Include dependency graph for SnapStreamInterface.h:
This graph shows which files directly or indirectly include this file:

Go to the source code of this file.

Classes

class  SnapInterface::SnapStreamInterface
 Interface class between MetricsController and Snap's streaming-collector plugin class. More...
 
struct  SnapInterface::SnapStreamInterface::MetricsPackage
 Strcut to store Snap metric objects and metric data to make it faster to send them to Snap. More...
 
struct  SnapInterface::SnapStreamInterface::MetricsPackage::TimedMetrics
 Simple array of metrics with a timestamp. More...
 

Namespaces

 SnapInterface
 

Functions

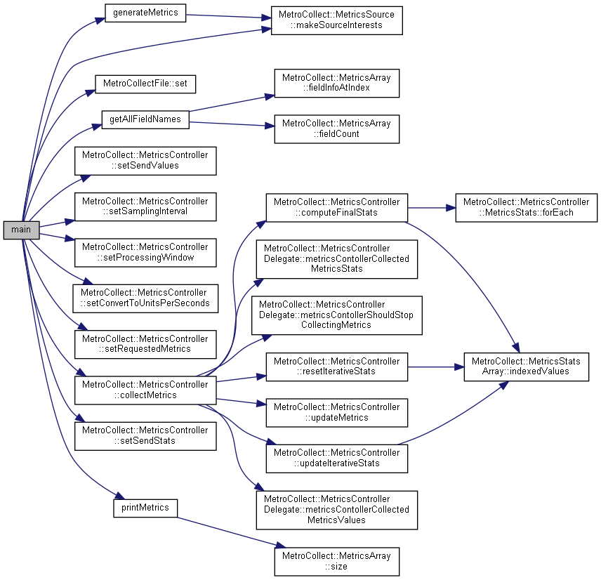
int main (int argc, char *argv[])
 MetroCollect's main function. More...
 

Function Documentation

◆ main()

int main ( int  argc,
char *  argv[] 
)

MetroCollect's main function.

MetroCollect's main function.

Parameters
argcArgument count (expected: 3)
argvArguments values (sampling interval; iteration count; file path to write to)
Returns
int Return code

MetroCollect's main function.

Parameters
argcArgument count (expected: 4)
argvArguments values (sampling interval; window length; window overlap; iteration count)
Returns
int Return code

MetroCollect's main function.

Parameters
argcArgument count (expected: 2)
argvArguments values (sampling interval; iteration count)
Returns
int Return code

Definition at line 162 of file MetroCollectFile.cc.

Here is the call graph for this function: